欢迎来到无人机人力资源网
导读
2021年2月,“低空经济”首次被写入国家规划。中共中央、国务院印发《国家综合立体交通网规划纲要》提出,发展交通运输平台经济、枢纽经济、通道经济、低空经济。2023年底中央经济工作会议正式将低空经济定位为战略性新兴产业。随后,作为新质生产力代表的低空经济成为大多数城市看准的“新赛道”,被各地写入2023年政府工作报告。
2024年3月5日,提请审议的国务院政府工作报告再次提出要积极打造低空经济新增长引擎。诚然,低空经济已成为时下重点关注的热词,那么,作为正积极寻求转型路径及产业布局方向的城投公司,是否可以切入低空经济这一细分赛道呢?笔者认为,作为融资代建起家的地方国资平台公司,在切入该赛道前,应该充分考虑经营模式、理清发展思路,结合当地资源禀赋与产业现状,系统谋划、谨慎而为,避免盲目涌入。
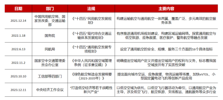
(一)低空经济是低空飞行活动与产业融合的新兴业态 低空经济是新兴的综合性经济形态,以低空有人机、无人机等航空器的飞行活动为核心,涵盖各种航空器的研发制造、基建保障以及后端应用场景服务等全产业链的战略性新兴产业。其中,根据国务院、中央军委发布的《关于深化我国低空空域管理改革的意见》,低空经济中的“低空”指距离正下方地平面垂直距离在1000米以下,根据不同地区特点和实际需要可延伸至3000米的空域。据粤港澳大湾区数字经济研究院(简称IDEA)发布的低空经济白皮书,2025年低空经济对我国经济的贡献将达到3万亿元至5万亿元,市场空间广阔。 (二)从产业构成看,低空经济包括基建、飞行器、飞行保障及运营服务四部分 据央视网报道,低空经济主要包括低空基础设施布局、低空飞行器制造、飞行保障与运营服务四部分(如图1所示)。其中,低空基础设施建设是保障低空经济发展的先行根基,主要包括通用机场、起降平台、监管设施等,为飞行活动提供基本保障。 资料来源:央视网 (三)从行业主体看,通用航空是低空经济的行业主体 通用航空指使用民用航空器从事工业、农业、渔业和建筑业的作业飞行以及医疗卫生、抢险救灾、气象探测等方面的飞行活动。简单理解是,通用航空包括了运输航空外所有的民用航空活动。低空经济是以通用航空为主体的综合经济形态,主要包括低空或超低空空域的民用航空器的通航活动。除低空通用航空之外,通用航空还涵盖高空及其他空域通航活动。(如图2所示) 资料来源:《关于促进通用航空业发展的指导意见》、《中华人民共和国民用航空法(2018年修正)》、网上公开资料,方达研究院整理 (四)从飞行器类型看,无人机、通用直升机等是低空空域主要飞行器 低空经济产业中的先进飞行器主要是垂直起降型飞机(eVTOL,即飞行汽车)与无人机,从飞行高度看,垂直起降型飞机(1000-6000米)、行业无人机(120-1000米)、消费级无人机(120米以下)。 资料来源:罗兰贝格、方正证券 (一)我国“低空经济”发展机遇 第一,中央层面频频出台政策,支持行业前进。2023年12月中央经济工作会议提出“打造生物制造、商业航天、低空经济”等若干战略性新兴产业,开辟未来产业新赛道。方达咨询研究院认为,中央层面将低空经济列入战新产业,体现顶层对低空经济产业发展的重视。在将其纳入战略性新兴产业之前,各项支持政策已经陆续出台,为低空经济的发展提供了广阔的空间。 表1 中央层面低空经济政策梳理 资料来源:国务院、中国民航网 第二,地方层面,以深圳、广州、合肥为代表的地方政府密集出台政策支持低空经济发展。近年来,深圳陆续发布《深圳市低空经济产业创新发展实施方案(2022-2025年)》《深圳经济特区低空经济产业促进条例》等多份产业规划和地方法规,从政策、法律等多方面为深圳先行先试制定民用无人机管理规则和运行标准。2023年10月底,广州市发布《广州开发区(黄浦区)促进低空经济高质量发展的若干措施》支持低空经济发展。2024年1月22日,安徽合肥市政府网站发布《合肥市低空经济发展行动计划(2023-2025年)》,提出聚焦“空间保障、产业集聚、场景示范、设施建设”四大领域推动合肥市低空经济发展。除此之外,方达咨询研究院发现,上海市、江西省、福建省、浙江省、山东省等多省市地方政府均已将低空经济写入2024年政府工作报告。 第三,空域管理改革持续推进,推动低空经济走向有章可循的规范化发展阶段。自从2003年1月的《通用航空飞行管制条例》以来,我国推出多轮政策,但是行业发展较为缓慢,原因在于空域开放程度不足,70%以上的空域不对民航开放。过往政策对于空域开放较为谨慎,但经历多轮改革试点后,2023年12月,《国家空域基础分类方法》发布,依据航空器飞行规则和性能要求,空域环境、空管服务内容等要素,将空域划分为A、B、C、D、E、G、W等7类,其中,A、B、C、D、E类为管制区域,G、W类为非管制区域。(图4:国家空域基础分类示意图)非管制区域的划分,直击以往行业发展的政策瓶颈,意义重大。 资料来源:中国民航局 (二)我国“低空经济”发展瓶颈 虽然,中央、地方层面屡屡出台政策,呼吁推动低空经济发展,甚至中央层面在2023年12月针对空域开放这一核心问题出台了重要政策。但是,低空经济作为产业发展的新兴业态,仍存在如下问题,不容忽视。 一是基础设施供给不足。当前我国缺乏统一标准规范的共享基础设施,在包括通用机场、直升机起降点、飞行营地、飞行服务站、维修基地等基础实施建设和运营,以及低空空域管理系统、无人机飞行信息系统、无人机反制系统的建设与运行等方面无法满足快速增长的需求。当然,这对于地方平台公司来说,或将是机遇。 二是市场运行情况不容乐观。据调查,当前低空市场需求没有被激发,以农林牧渔等传统飞行作业为代表的市场增长缓慢,难以支撑低空消费市场持续获得发展动力。目前,市场主体“自我造血”能力不足,依赖财政补贴情况较为普遍。据不完全统计,全国90%的传统通航运营企业业绩亏损,原因是因为缺乏稳定的市场需求、成熟的商业模式和盈利模式。 三是技术支撑水平有待提升。在“硬件”方面,我国通用航空器整机和发动机严重依赖进口,“卡脖子”现象突出,通航飞机、直升机国产化率低,在主控芯片、核心传感器/连接器、精密器件等核心零部件方面研制不足。在“软件”方面,当前缺乏智能化、自动化的运营平台与管控技术,数字化、信息化、智能化水平有待进一步提升。当然,目前我国也涌现了若干以大疆为代表的消费级无人机企业,其研发技术已经走在世界前列。 四是基础保障体系及核心人才缺失。相关数据显示,国内为直升机、公务机、无人机等提供大型维修服务的企业不足100家;而同期美国大约有3000家通用航空服务站为通用飞机提供停机、加油、维修、代理、托管等一系列的相关辅助服务。此外,飞行员等核心人才缺失。截至2022年,我国民航驾驶员执照合计约8.2万个,而美国有近61万名飞行员,其中通用飞行员占比超过80%,即有40多万名通用飞行员。 一批国资平台公司正率先示范,探索“低空经济” 正如前文所述,目前,我国低空经济发展面临机遇,也有重重挑战。但是,不足就是潜力,需求就是市场。面对制约我国低空经济发展的基础设施瓶颈问题,已经有了一批地方国资平台公司做出率先探索。 (一)昆明市城建投资开发有限责任公司 自2022年9月开始,昆明市城建投资开发有限责任公司(简称昆明城投)尝试转型发展,探索布局低空经济产业项目,在盘龙区青云街道金沙片区打造了“低空经济产业园”。仅仅用半年多时间,完成园区基础设施建设,包括指挥中心、三个小型停机坪、应急救援展馆及培训场地、考培教室等。2023年5月,昆明城投获得空军昆明基地批复,同意在昆明市内划设临时空域,用于开展无人机物流配送项目。空军昆明基地批复的5条航线,为昆明城投布局低空经济产业奠定了基础。 (二)深圳市罗湖投资控股有限公司 2023年12月27日,深圳市罗湖投资控股有限公司(简称罗湖投控)联合深圳市航空业协会共同发起成立深圳市首家低空经济服务中心——罗湖低空经济产业服务中心。旨在通过平台搭建,为罗湖低空经济全新产业链创新聚能发展打造良好产业生态,以进一步推动罗湖的产业结构优化。罗湖投控是由深圳市罗湖区国有资产监督管理局100%控股的地方国资公司,成立于2019年3月,注册资本70亿元,主体信用评级AAA。(推荐阅读:城投公司评级优化“四步法”)。据公开信息,罗湖投控主要是围绕低空经济的后端运营服务在布局发力。 (三)成都交投航空投资集团有限公司 2023年12月27日,成都市无人机产业协会(简称协会)联合四川省无人机产业创新中心主办的成都市无人机低空经济产业发展圆桌会议在成都市青羊区举行,协会发布了国内首个以工业无人机为主体的低空经济产业发展报告——《成都市无人机低空经济产业发展报告》(简称《报告》)。《报告》提出要由国有资本牵头建设成都市无人机低空经济公共基础设施。成都交投航空投资集团有限公司(简称成都交投航投)表示将充分依托公司的资源优势,坚持国企担当和使命,牵头成都低空经济基础设施建设,推动成都低空经济发展。 (四)海南省金林投资集团有限公司 海南省金林投资集团有限公司(简称金林集团),是由海南省国资委出资成立的国有独资企业。金林集团“通用航空综合业务板块”以“空地组网、聚产成镇”为发展理念,积极在海南省内布局建设通用机场、低空空管保障体系,推动海南省低空经济产业发展,并围绕通用机场、低空空管飞行服务,开展航空体育赛事文化、通用机场周边配套开发、低空空管技术方案支持等业务。 (五)重庆两江航空航天产业投资集团有限公司 重庆两江航空产业投资集团有限公司(简称“两江航投集团”)2012年成立,是重庆市低空空域管理改革和航空航天产业发展的主要推动者和参与者,是两江新区航空航天产业招商引资、产业投资和环境打造的专业公司和核心载体。两江航投集团打造重庆两江新区航空航天产业园,建设重庆通航示范区核心区。推动两江新区航空航天产业“从无到有”、“从小到大”,引进了航天科技低轨卫星通讯、航空发动机、航空材料、飞行员训练中心、商业火箭、西北工业大学重庆科创中心等一批具有重要影响力的项目,形成了通用航空与运输航空“两翼齐飞”、航空与航天协同发展的集群式发展格局。 (六)新沂市交通投资有限公司 新沂市交通投资有限公司(简称新沂交投)成立于2010年。2016年6月,与中航通用机场公司共同签署“新沂通用机场项目及产业发展合作框架协议”,共同推动新沂通用机场建设、空域申请、取证等系列工作。2019年10月通用机场建成运营,新沂交投规划建设通航产业园,招引上海啸翔、中国航油、中航国际等多家通航企业入驻。引入包括西锐SR20固定翼飞机、佳宝(Jabiru)230型固定翼飞机、法国G2直升机等10余款通航飞机,开展飞行员培训、文化旅游和航空体育运动等业务。 国资平台公司参与“低空经济”的建议 目前,我国低空空域利用率还不足,随着国家低空空域管理改革的不断推进,低空空域将逐步有序开放。对于亟需盘活存量资产,提升市场化融资能力的地方国资平台公司来说,低空将有可能成为可以盘活的重要资源之一。研究发现,目前地方国资平台公司主要是聚焦基础设施建设或后端通航运营服务等领域参与低空经济。无人机、低空载人机等航空器的核心零部件、整机制造及管理系统研制等领域,尚无地方国资平台公司涉足,以上领域主要玩家是以纵横股份、大疆无人机等为代表的市场化公司为主。未来以融资建设起家的国资平台公司,如何有效盘活低空资源、如何参与以及布局哪些细分领域,需系统谋划、谨慎而为;要在想好发展思路和盈利模式基础上,切入相关细分赛道,避免盲目涌入。笔者结合前期研究,提出两方面建议,供拟涉足“低空经济”的国资平台公司参考: 一是系统谋划,理性入局低空经济。作为战略性新兴产业,低空经济有望成为促进城市和企业共同发展的新经济增长点。并且在国家各项政策及低空空域开放等驱动下,未来,低空经济领域相关业态可能会爆发式增长。但是,鉴于我国低空经济目前存在体制机制尚不完善、受制于空域管理等因素影响,各地方平台公司应当充分研判当地是否具备相关产业基础、有无相关产业发展规划、是否出台低空经济相关产业政策以及当地低空空域改革现状等情况,相机抉择是否将低空经济作为转型方向之一。 二是切准赛道,重点突破。各地方平台公司在发展低空经济时,要因地制宜,不能一窝蜂追热点。各地产业基因不同,面对不同的产业基础和发展阶段,城投公司应当因地制宜选择适合自身的发展赛道并制定相关政策至关重要。结合目前我国低空经济存在人才匮乏、基础设施欠缺、保障体系不完善等问题,建议各地方平台公司在布局低空经济过程中,可以将通航机场、起降架等低空基础设施、飞行员培训、后端维修保障作为重点领域予以考虑。结合上述案例也可以发现,目前入局低空经济的地方国资平台公司,基本上都是将低空基础设施建设作为重点方向,但在开展基建的同时,切记想好后期的可持续运营问题。
1.什么是低空经济?
图1 低空经济产业构成
图2 低空经济是以通用航空为主体的综合经济形态
图3 低空经济中的飞行器
低空经济:机遇与挑战并存

图4 国家空域基础分类示意图
版权所有@厦门在线信息技术有限公司 CAAC无人机人力资源网。训练基地:福建省厦门市集美区锦亭北路软件园三期A区 闽ICP备19023082号
闽公网安备35020602003379号