欢迎来到无人机人力资源网
低空经济是新质生产力的典型代表,是中国经济新增长点。本文将对低空经济定义及分类、各地政策概况、投资概况、市场规模、产业链图谱、产业链结构分析、重点城市分析、发展展望等进行梳理,以供参考。
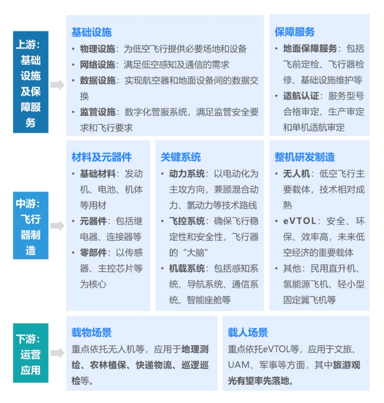
定义及分类 低空经济是新质生产力的典型代表,是依托低空空域,以有人驾驶和无人驾驶航空器的低空飞行活动为牵引,辐射带动相关领域融合发展的综合性经济形态具有产业链条长、应用场景复杂、使用主体多元、涉及部门和领域多等特点。综合上述文件内容,低空空域范围可归纳为距正下方地平面垂直距离在1000米以内的空域,根据不同地区特点和实际需要可延伸至3000米。 低空经济相关产品主要包括无人机、eVTOL(电动垂直起降飞行器)、直升飞机等,广泛应用于农业、物流、交通、应急救援、文旅等领域,对构建现代产业体系具有重要作用。 各地政策概况 2021年2月,“低空经济”概念首次被写入国家规划。2023年12月,中央经济工作会议中将“低空经济”进一步定义为战略性新兴产业,2024年3月全国两会,“低空经济”作为国民经济新增长引擎首次被写入政府工作报告。低空经济已成为我国建立现代化产业体系、抢占发展机遇、推动高质量发展的重要布局。具体来看,国务院、工信部、科技部、中国民航局等部门从加大低空空域开放力度、完善空管制度体系、鼓励低空经济技术创新及商业应用等方面为低空经济发展构筑良好政策环境。地方层面,2024年以来,全国已有27个省(市、自治区)在各地政府工作报告中提及低空经济发展。 近年来,我国低空经济领域投融资活跃,无人机和eVTOL为主要投资赛道无人机单笔项目“吸金”能力持续走强。截至2024年7月,我国无人机领域共有524起投融资事件,总投资金额达455.2亿元,涵盖无人机整机、系统及零部件制造等各个环节。2019年以来,我国无人机领域年度投融资事件稳定在40起左右,数量较2016-2018年有所减少,但投资金额呈波动上升趋势2023年我国无人机领域平均单笔投资金额高达1.6亿元,约为2016年的 5.1倍亿元及以上融资项目包括木牛科技、因诺科技、国数科技、极目机器人等。 eVTOL领域投资升温明显,投资事件及投资金额均集中在早期项目。截至2024年7月,我国eVTOL领域共有34起投融资事件,总投资金额约65.1亿元。其中,得益于近年来技术创新和政策支持,31起投资事件集中在2021年及以后。从投资轮次来看,我国eVTOL领域股权投资以早期项目为主,种子轮至A轮的早期投资案例数和投资金额占比分别为64.7%和78.7%。大额投资方面eVTOL领域投资额超过1亿元人民币的项目有16起,包括小鹏汇天、峰飞航空沃飞长空、时的科技、沃兰特航空等。 市场规模 低空经济远期规模有望超万亿元。低空经济的发展,有利于推动相关基础设施建设,以及低空飞行器制造、低空保障及综合服务等相关产业链发展,同时能够为交通、物流、农业、工业、文旅等行业创新注入强大动力,进而推动经济高质量发展。根据赛迪顾问数据,2023年我国低空经济规模达5059.5亿元同比高增33.8%;预计到2026年有望突破万亿元,2021-2026年CAGR约29.6%。 低空经济细分产品以无人机和eVTOL为核心。无人机方面,其根据用途可划分为军用和民用无人机,其中民用无人机已经成为中国低空经济发展的主力机型2023年产业规模达到1174.3亿元,同比增长32%。eVTOL方面,受政策驱动及头部公司适航取证进程提速影响,eVTOL行业将迎来商业化爆发周期,预计2026年规模将增至95.0亿元。2024-2026年CAGR约72.3%。 产业链图谱 产业链结构分析 重点城市分析 北京:集聚北斗星通、星网宇达、中科星图、华力创通等低空经济龙头,已形成以通信导航设施、监管设施、飞控系统、无人机、eVTOL等为核心的相对完备的低空经济产业体系;规划到2027年,低空经济相关企业数量突破5,000家,新增10个以上应用场景,带动全市经济增长超1,000亿元。 深圳:作为世界“无人机之都”,深圳集聚大疆、丰翼科技、中兴通讯、云天励飞等高能级企业,在无人机、数据设施等领域优势明显;规划创建国家低空经济产业综合示范区,全力打造“天空之城”。南京:南京科教人才优势明显,已建成全国首个5G网联无人机试飞基地;规划到2026年,低空经济产业规模发展超500亿元,低空经济领域高新技术企业达120家以上。苏州:苏州发布三条直升机观光游航线,争创低空经济试验区;规划到2026年,聚集产业链相关企业500家,产业规模达600亿元。成都:成都作为航空工业重镇,传统航空产业链健全,同时依托沃飞长空纵横股份、川大智胜等低空经济重要细分领域优质企业,加速建圈强链,全力打造“西部低空经济中心”。西安:西安集聚爱生、德鑫、羚控等创新企业,建设民机试飞中心等平台,通过完善基础设施、拓展应用场景和强化服务保障,全面提升低空经济发展水平。 发展展望 低空经济已成为我国抢占发展机遇、推动高质量发展的重要布局。随着关键技术迭代创新、基础保障不断完善,我国低空经济应用场景逐渐向纵深拓展各地将找准比较优势,错位加速打造低空经济成为地区经济增长新引擎。

投资概况




版权所有@厦门在线信息技术有限公司 CAAC无人机人力资源网。训练基地:福建省厦门市集美区锦亭北路软件园三期A区 闽ICP备19023082号
闽公网安备35020602003379号