欢迎来到无人机人力资源网
01
什么是低空经济?

图源:峰飞航空
以通用航空产业为主体, 以无人机产业为主导:低空经济以低空飞行活动为牵引,辐射带动相关领域融合发展的综合性经济形态。
低空经济定义
低空经济是一个融合发展的综合经济形态,既承继了传统通用航空业态, 又融合了以无人机为支撑的新型低空生产服务方式, 依赖信息化、数字化管理技术赋能。可以理解为以民用有人驾驶和无人驾驶航空器为载体,以载人、载货及其他作业等多场景低空飞行活动为牵引。

图源:新浪网
低空范围
“低空”所覆盖的空域通常指距正下方地平面垂直距离 在 1000 米以内的空域,根据不同地区特点和实际需要可延伸至3000 米以内的空域。

图源:新浪网
低空经济产业构成:广泛体现于农业、工业、服务业
低空产业构成
低空制造
航空器生产制造:
> 航空器整机
> 零部件加工
> 机载设备
飞行活动
低空经济的产业端:
> 公共服务类
> 航空消费类
> 生产作业类
飞行保障
为飞行要素保障:
> 机场设施建设
> 通讯导航保障
> 低空空域管理
综合服务
支撑飞行活动开展:
> 机队运营租赁
> 飞行器维修
> 航空飞行培训

图源:湖南日报
高度延展的战略新兴产业,低空经济涉及供应链广泛
◀
低空
制造
▶
低空制造产业是指面向通用、警用、海关和部分军用航空器的研发制造类产业,包括各种有人驾驶和无人驾驶航空器及其零部件和机载设备的研发、制造、销售、进出口等。
◀
低空飞行
▶
低空飞行主要包括通用、警用、海关等各类低空飞行活动,包括生产作业类、公共服务类、航空消费类等产业,是低空经济的核心产业,对整个低空经济发展起着牵引和带动作用。
◀
低空保障
▶
低空保障为空域安全和低空飞行提供服务保障的各类产业,主要包括低空空域管控系统、基础设施建设运营、无人机飞行信息、无人机反制系统;还包括通讯导航、气象、油料、维修等相关产业。
◀
综合服务
▶
低空经济综合服务产业是支撑和辅助低空经济发展的各类地面服务性产业,主要包括相关航空会展、科普、教育、文化传媒、广告咨询、租赁等产业。
低空经济、 通用航空、无人机关系
在低空经济的体系中,通用航空和无人机产业是其重要组成部分。通用航空,作为低空经济的重要支柱,包括了多种航空活动,为低空经济的发展提供了基础设施和服务支持。而无人机产业,则因其技术进步快、应用范围广、经济效益显著而成为低空经济中的主导力量。无人机的广泛应用,从农业植保、城市巡检到灾害救援和物流配送,展示了低空经济在现代社会中的重要作用和发展潜力。
低空经济具有产业链条长、应用场景复杂、使用主体多元、涉及部门和领域多等特点,既包括传统通用航空业态,又融合了以无人机为支撑的低空生产服务方式,通过信息化、数字化管理技术赋能,与更多经济社会活动相融合,形成了一种容纳并推动多领域协调发展的极具活力和创造力的综合经济形态。
02
低空经济应用领域

图源:新浪网
产业环节与航空器制造产业链高度关联:
产业环节由设计研发、 原材料、 零部件、 分系统、
总装、 运营保障、 行业应用构成
低空经济产业链环节
低空经济产业链环节与通用航空、 无人机相似,中上游与航空器制造产业相似度高,受益于我国先进的航空工业基础的同时, 低空行业应用需求有望拉动中上游的发展。
1
上游
设计研发/原材料
复合材料:碳纤维、玻璃纤维
金属材料:铝合金、钛合金等
元器件/零部件
零部件:结构件、起落架等
元器件:陀螺仪、电机电池等
2
中游
分系统与总装集成
动力系统:发动机、螺旋桨等
航电系统:核心处理系统、通信系统、导航系统等
任务载荷:光电吊舱、通讯吊舱、 航空相机、传感器等
地面系统:
遥控监测、数据处理、 指挥系统、地面站等
总装集成:总装调试、试验试飞
3
下游
运营保障、 行业应用
运营:机队运营、飞行训练、航空租赁等
维修:飞机结构维修、机载系统维修等
基础保障:空管系统、通讯导航系统等机场配套
行业应用:应急救援、物流、 农林、巡检等

图源:新浪网
产业环节核心企业:
复合材料:光威复材、安泰科技、中复神鹰、中简科技、中航高科等;
金属材料:宝钛股份、西部超导、西部材料等;
零部件:广联航空、光威复材、利君股份、爱乐达、铂力特等;
元器件:中航光电、航天电器、 全信股份等;
动力系统:航发动力、宗申动力等;
电池系统:宁德时代、国轩高科等;
机载系统:中航机载、纵横股份;
整机集成:中直股份、洪都航空、万丰奥威、 山河智能、中无人机、航天彩虹、航天电子、纵横股份、广联航空、商洛电子等;
空管、 雷达系统:国睿科技、四川九洲、莱斯信息、四创电子、川大智胜等;
运营、 维修、 保障:中信海直、海特高新、威海广泰、深城交等;

图源:央视新闻《朝闻天下》
“低空经济+”模式下, 催生各类应用场景:
应急救援、 航空消费、 通航运输、 传统作业等
“低空经济+” 催生各类应用场景
1) 传统应用场景
农林作业、 电力巡检等传统作业场景, 航空运动、 飞行培训等航空消费场景。
2) 新兴应用场景
医疗救援、 消防救援等应急救援场景,作物监测、 农田测绘等新兴作业场景, 短途运输、 跨境飞行等通航运输场景, 城市配送、 楼宇配送等物流服务场景。
3) 多机种共参与
固定翼飞机、 直升机、 固定翼无人机、 旋翼无人机、 eVTOL飞行器在空领 域均有参与。

“低空经济+”各类应用场景
航空救援装备是应急救援力量建设的重点领域, 直升机是重点布局方向
2022年6月《 “十四五”应急救援力量建设规划》
> 加快构建大型固定翼灭火飞机、 灭火直升机与无人机高低搭配、 布局合理、 功能互补的应急救援航空器体系。推动航空应急救援力量常态化部署,完善重型直升机、 中小型直升机布局。
> 引导和鼓励民航企业和航空货运企业建设具备一定规模的专业航空应急救援力量, 增强快速运输、 综合救援、 高原救援能力。
> 协同推动航空应急救援基础设施建设,加快构建覆盖灾害事故多发地 区的航空救援网络,加强直升机起降场地和临时起降点建设。

应急部关于印发《 “十四五”应急救援力量建设规划》的通知
航空工业应急救援综合实战演练2023年10月
> 航空工业在湖北荆门漳河机场组织实施并圆满完成了航空应急救援 综合实战演练。 AG600M大型水陆两栖飞机, “新舟”60固定翼飞 机, AC313、 AC312、 AC311A直升机, “翼龙”-1E无人机,AR-500无人直升机共7型8架装备参加演练。
> 本次演练是国内最大规模的多机种综合实战演练,在 “航空灭火、 航空救援、 航空医疗、 应急通信” 四大应急救援场景下开展。

航空工业应急救援综合实战演练,2023年
UAM (城市空中交通) 是eVTOL(电动垂直起降)飞行器未来重要应用方向
◀
城市空中交通
▶
2014年,美国直升机协会和美国航天航空协会提出了eVTOL(Electric Vertical Take-off and Landing,电动垂直起降) 的概念。
eVTOL:是指以电力作为飞行动力来源, 且具备垂直起降功能的飞行器。相对传统飞行器,eVTOL在安全性、智能性、 经济性和环保性方面优势显著,可在低空快速流动与灵活作业,有效缓解地面交通拥堵问题。随着各类上游材料端和 中游配套的不断发展,eVTOL飞行器(电动垂直起降飞行器)作为低空经济的首选工具、最重要的载体之一,潜在发展空间大。2016年, Uber推出了 “Uber Elevate”空中出租车计划,吸引了包括航空航天企业、 汽车行业、运输行业、政府、军方以及学术界的广泛关注, 引发欧美eVTOL研发浪潮。
2018年,NASA在发布的报告中定义了UAM(Urban Air Mobility, 城市空中交通)
UAM未来三大应用场景
空中出租车(citytaxi): 将在人口密集的城市地区飞行, 飞行距离为15到50公里。
机场巴士(airportshuttle): 将旅客从交通枢纽或班车点转移至15至50公里外的机场。
城际航班(intercity): 将在主要城市之间提供长达250公里的通勤路线。
eVTOL低空出行商业化探索,
峰飞航空完成全球首次跨海域演示飞行

图源:中国交通报
> 2024年2月27日全球首条跨海域eVTOL公开首次演示飞行。
> 峰飞航空的5座eVTOL盛世龙, 从深圳蛇口邮轮母港飞至珠海九洲港码头, 将2.5-3小时的地面车程缩短至20分钟。

> 深圳蛇口邮轮母港至珠海九洲港——车程约150km, 直线距离约41公里。

> 纯电动力+ 自动驾驶, 未来或将改变人类出行方式。
亿航EH216-S取证并完成定价, eVTOL的经济性与电动汽车的经济性相当

图源:搜狐网
EH216-S全球首个获得标准适航证的无人驾驶载人eVTOL航空器系统
> 2023年10月13日, EH216-S获得中国民航局颁发的型号合格证。
> 2024年12月,EH216-S无人驾驶载人航空器获得由中国民航局颁发的标准适航证
> 2023年12月28日,在广州、 合肥两地完成了首次商业飞行演示。
> 2024年2月1日,EH216-S宣布在中国官方指导价为239万元/架, 将于2024年4月1日起生效。
>2024年4月,亿航智能取得全球首张载人无人驾驶航空器生产许可证
> EH216-S将在低空游览、 城市观光等场景开展商业化运营, 并将拓展应用场景布局和落地。

亿航智能载人级自动驾驶飞行器EH216-S,新浪网
> eVTOL的经济性与电动汽车的经济性相当, 但eVTOL更具时间 优势;经济性优于燃油直升机、 通航固定翼飞机。
航空制造商、 汽车整车厂纷纷布局eVTOL,新能源、 飞行器、 汽车多业态融合
2024年3月11日, 空中客车向公众展示了新一代全电动垂直起降飞行器CityAirbus NextGen原型机。这架处于开发阶段的两吨级CityAirbus翼展约12米,航程80公里, 巡航速度可达120公里/小时, 非常适合在大型城市执行多种任务。

图源:空中客车
小鹏汇天是亚洲规模最大的飞行汽车公司, 是小鹏汽车的生态企业。2024年3月旅航者X2首次飞跃广州CBD。

图源:搜狐网
小鹏汇天主要产品谱系:
“陆地航母”分体式飞行汽车
> 陆行“母舰”—汽车
> 有人驾驶载人飞行器—飞行
> 预计2024年四季度开始预定

图源:新浪网
陆空一体式飞行汽车
> 超跑造型
> 飞行系统可收纳至车内
> 陆行/飞行双模式座舱

图源:热点科技
旅航者 X2
> 共享小鹏P7设计基因
> 全机身碳纤维材质
>全封闭双人座舱

图源:凤凰新闻
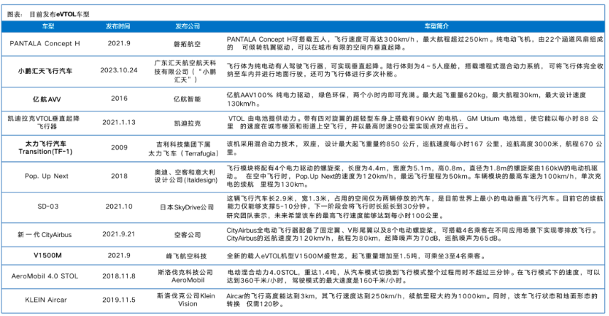
目前发布的eVTOL车型

外卖订单, 无人机配送提效近150% ;快递包裹, 无人机配送效率提升230%
外卖订单无人机配送:3公里15分钟达
截至目前,美团无人机在上海、深圳、广州等城市落地31条航线,服务覆盖办公楼、社区、景区、市政公园、校园等多场景,与数百个商家合作为用户提供餐饮、快消品、母婴用品、数码产品等超9万种货品选择,累计完成超30万用户订单,配送时长方面,无人机2022年期间平均配送时长约为12分钟,较传统配送模式提效近150%;丰翼科技累计在全国开通448条无人机航线,飞行近百万架次,飞行总里程近500万公里。

图源:搜狐网
快递包裹无人机配送派单量:
普通快递员:150单左右/天
无人机操作员:60架次, 共500单左右/天
低空经济+农业:助力智慧农业,有利可持续发展
◀
低空经济+农业
▶
低空经济+农业的重要载体是植保无人机。植保无人机在农业发展较早,在农林业应用广泛。因此农业是低空经济快速融合的产业。两者的结合有利于提升精细化生产和管理,有利于农业和农村经济的可持续发展。
在青岛平度市张戈庄镇杨家营村,“新农人”可以通过植保无人机代替人工劳动,高效精准地完成播种、撒肥、施药等 繁重的农事作业。“一架农用无人机,抵得上以前80人的工作量。”
据相关资料显示,极飞的遥感无人机,单人单机每小时航测效率可达8000亩,其最新发布的极飞P150农业无人飞机,更以70公斤最大载重、30升/分钟最大喷洒流量和280公斤/分钟最大播撒推料速度,刷新农业无人飞机的作业性。

图源:搜狐网
低空经济+旅游:开拓低空消费新业态
◀
低空经济+旅游
▶
随着生活水平的提高,人们开始探索更新奇、有趣的旅游休闲项目。网络社交平台上不少人晒出了“土耳其热气球”、“瑞士滑翔伞”、“纽约直升机”等短视频,刺激了消费者的欲望,有利国内“平替”产品的涌现。
低空经济+巡检:整合巡检服务、提升巡检效率
◀
低空经济+巡检
▶
无人巡检有诸多好处,例如无人夜间值守、高效低空数据采集、突发事件的及时响应等,大大提高了巡逻和巡检的效率。而将其统一囊括在低空经济体系中,有利于巡检产业的整合,提升巡检效率。
03
我国低空经济发展现状
在国内,通用航空与运输航空共同构成民用航空运输体系的“两翼”,是国家综合运输体系的重要组成部分。长期以来,与运输航空的快速发展相比,我国的通航产业起步较晚、基础较弱,无论是基建数量还是市场接受度都远落后于欧美等国,成为了行业发展的短板,造成了民航业发展不平衡的局面。
随着各类航空器和新兴技术的发展,我国将“低空”和“经济”有机结合,提出“低空经济”发展路线,目前已处于世界第一梯队。
当前,国内对低空经济的探索,从理论层面和实践层面都已较为深入,社会各界形成共识,凭借国内相对完整的应用场景创新链和低空经济产业链,尤其是在打造城市空中交通运营平台,发挥无人机制造、三电一控技术(电池、电机、电控、飞控)、数字技术、5G通信、数字孪生技术优势等方面,走出一条具有中国特色的低空领域发展之路。
低空经济的产业生态发展,主要涉及三大圈层,
分别是政府端、企业端、居民端。
● 政府端,主要涉及监管、行政管理、基础支撑体系建设,是低空经济发展的“指挥者”。
● 企业端,主要涉及生产制造、软信、部分基础支持体系建设以及产业融合应用建设,是低空经济赖以生存的“建设者”。
● 居民端,主要涉及创新应用层面,是重要的“消费载体”。
2024年4月1日发布《中国低空经济发展研究报告(2024)》,报告数据显示,2023年中国低空经济规模达5059.5亿元,增速达33.8%。乐观预计,到2026年,低空经济规模有望突破万亿元。
截至2024年2月,中国低空经济领域共有企业超5.7万家,从成立时间看,近五年新成立的企业数达到2.1万家,近十年成立的企业数占比接近80%。随着更多企业跨界融入低空产业链,关注点将逐步延展至飞行器动力系统、低空运营服务和低空新型基础设施等多个领域。
2023年12月11日至12日, 中央经济工作会议提出打造“低空经济”等新兴产业

图源:央视新闻
版权所有@厦门在线信息技术有限公司 CAAC无人机人力资源网。训练基地:福建省厦门市集美区锦亭北路软件园三期A区 闽ICP备19023082号
闽公网安备35020602003379号