欢迎来到无人机人力资源网
导读:一起深入了解一下低空经济背后那些新技术路线和新工艺,看看这里面都藏着哪些机遇和挑战。
一、低空经济热潮来袭,你了解多少?
最近这些年,低空经济可是越来越火了!好多人都在讨论它,不少城市也都把发展低空经济当成了重点项目。简单来说,低空经济就是以低空空域(一般指距离地面 1000 米以下,现在有的地方扩展到 3000 米)为依托,发展起来的各种经济活动,像咱们常见的无人机送货、观光旅游,还有超酷的飞行汽车,都属于低空经济的范畴。它的发展不仅能给我们的生活带来极大的便利,还能带动一系列相关产业的发展,创造出大量的就业机会,对经济增长的推动作用那是相当明显。今天,咱们就一起深入了解一下低空经济背后那些新技术路线和新工艺,看看这里面都藏着哪些机遇和挑战。

二、探秘 eVTOL 飞行器:构型多样,各显神通
(一)四大螺旋桨构型大揭秘
在低空经济里,电动垂直起降飞行器(eVTOL)绝对是个 “大明星”。它的螺旋桨构型可大有讲究,主流的有四种:多旋翼、复合翼、倾转旋翼和倾转涵道。

先来说说多旋翼构型。它就像是放大版的无人机,靠成对改变定距桨的旋转速度来调整飞行姿态。这种构型操作简单,技术难度小,自重也比较轻,成本还低,在一些小型无人机应用场景,比如旅游观光、消防救援中用得很多。不过它也有缺点,能效低、航程短,应用场景相对固定,就像短跑选手,爆发力强但耐力不足。
复合翼构型则是把旋翼飞机和固定翼飞机的优点结合在了一起。起飞和降落的时候,旋翼提供垂直升力;巡航的时候,机翼又能帮忙,提升航程和巡航效率,安全性也更高。就像一个既能短跑又能长跑的全能选手,很适合市内及城际间的通勤和物流运输。但它也有烦恼,固定翼部分占地面积大,自重较大,耗能也多,还不容易折叠。

倾转旋翼构型在飞行性能方面表现非常出色,起飞和降落像直升机,巡航又能像固定翼飞机一样高效。它自重较轻,推力大,航程和有效载荷都很有优势。不过,它的技术难点较多,机械设计复杂,控制难度高,悬停效率也低,就像一个高难度动作的体操选手,虽然动作漂亮但不好掌握。

倾转涵道构型相对比较小众,它没有控制舵面,升力、推力、航向和姿态控制都靠倾转涵道风扇。这种构型消除了开放性螺旋桨的安全隐患,能直接改变推力线实现平飞和直飞的转换。但它的技术难度太大,完全矢量控制技术还没经过太多验证,可参考的经验少。
(二)应用场景大比拼
从应用场景来看,不同构型的 eVTOL 各有千秋。在一些已经成熟的领域,像航拍、农业植保,多旋翼构型的轻小型无人机凭借成本和效率优势,早就实现了普及,成为人们的好帮手。

处于成长期的应用,比如各类工业作业、城市物流配送,复合翼构型的中大型无人驾驶 eVTOL 比较常见。但因为空域管理、运行风险等因素,成本降不下来,大规模应用还不太现实。
而面向城市载人交通运输的大型 eVTOL,目前还处于创新探索阶段。多旋翼、复合翼和倾转旋翼等构型都在尝试,但这类机型需要专用的通导监设施和起降场地,技术突破难度大,短期内很难实现商业化运营。
从飞行性能、安全性、未来应用方向和适航认证等方面综合比较,倾转旋翼在飞行性能上表现突出,复合翼在安全性上更胜一筹。未来,客运可能是 eVTOL 的核心发展方向,所以更加注重安全性的复合翼或许更有发展潜力。目前,亿航智能、峰飞航空等公司的产品已经取得了民航局的适航认证,走在了行业前列。
给大家介绍一份学习资料:页数太多,不在此一一展示,欢迎大家自行下载学习。 |
(三)国内外主机厂的构型选择
国内外的主机厂在 eVTOL 构型选择上也各有偏好。像 Volocopter、亿航智能、小鹏汇天等都有采用多旋翼构型的产品,适用于载人、载货等不同用途,驾驶方式也有人驾驶和无人驾驶之分。 复合翼构型则被亿航智能、Eve、峰飞航空等企业采用,主要用于载人领域。

倾转旋翼构型受到 Joby Aviation、Archer Aviation 等国外公司以及沃飞长空等国内公司的青睐,也是主打载人市场。 倾转涵道构型目前只有 Lilium 等少数公司在尝试,应用相对较少。
三、eVTOL 电机:技术为王,动力核心
(一)电机 ——eVTOL 的 “心脏” 电机可是 eVTOL 分布式电力推进技术的核心,就好比是人的心脏,重要性不言而喻。它取代了传统的内燃机,为飞机提供动力。eVTOL 采用分布式电力推进技术,多个电动机直接连接到旋翼叶片上,这样做不仅能降低噪音、减少零部件数量、降低成本,还具备安全冗余功能。就算个别电动旋翼出故障了,飞机也不会像直升机那样直接坠落,安全性大大提高。像亿航智能的 EH216-S 有 16 个螺旋桨和 16 个电动机,沃兰特航空的 VE25 采用 8 升力系统 + 2 推力系统的分布式动力架构,都充分体现了这一技术的优势。


(二)高功率密度和高扭矩密度:电机的 “硬指标”
对于 eVTOL 的电机来说,高功率密度和高扭矩密度是关键指标。功率密度高意味着电机重量轻、效率高,能让飞机飞得更远更高效。目前电机和控制器的最大功率密度还在 10kW/kg 以下,而未来商业化航空要求达到 20kW/kg,还有很大的提升空间。

和电动汽车驱动电机相比,飞行汽车对扭矩密度的要求更高。比如美国通用 Bolt 电机的扭矩密度,只有罗罗公司用于电动飞机电机的大约三分之一。这是因为飞行汽车在飞行过程中需要更强大的扭矩来保证稳定,就像汽车爬坡需要更大的力气一样。
(三)永磁同步电机的 “逆袭之路”
在众多电机类型中,永磁同步电机凭借高效率、高功重比、高可靠性等优点,成为 eVTOL 电机的首选。像 Joby S4、Archer Midnight 等都采用了这种电机。不过,它也有缺点,成本比较高,因为用到了稀土材料,而且还可能出现退磁现象。但总体来说,它的优势还是很明显,应用前景十分广阔。

(四)国内电机企业的奋起直追
电动飞机的驱动电机技术要求特别严格,要适应复杂的飞行环境,具备高功率密度、高防护等级,能在极端环境下运行,还得采用冗余设计和紧急降额设计来保证安全可靠。
面对这些挑战,国内外的 eVTOL 企业各有应对策略。很多企业选择自主研发电机电控装置,也有企业选择和专业的电机公司合作。比如 Volocopter 和赛峰合作,沃兰特选择赛峰为其配备电动智能电机。

咱们国内的电机领先企业卧龙电驱也在积极布局。它和商飞等主流主机厂携手研发,还和中国民航科学技术研究院共建 “联合实验室” 参与标准制定。按照 “3 + 1” 战略,卧龙电驱构建了不同功率等级的产品系列和民航适航标准。小功率产品已经开始向国内主流物流无人机企业小批量供样,中功率产品也在和国内主流 eVTOL 制造企业进行技术沟通和研发,大功率产品则处于预研阶段。在适航方面,卧龙电驱也取得了不少成果,牵头编写了相关适航标准,还打造了综合试验中心。

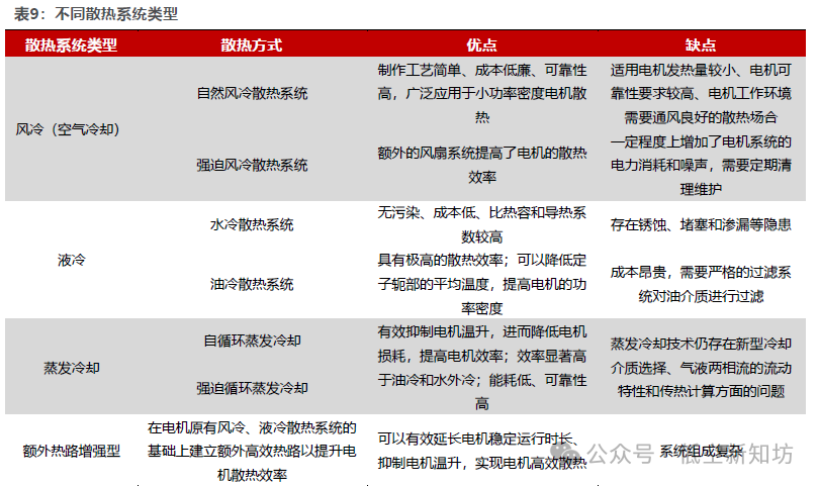
(五)电机技术创新:散热、材料与器件的变革
为了让电机性能更上一层楼,还需要在很多方面进行技术创新。 散热就是个大问题。电机运行时会产生热量,如果不及时散热,效率就会降低,还会影响使用寿命。现在的散热方式有很多种,风冷成本低、可靠性高,但只适用于小功率电机;液冷散热效率高,但存在锈蚀、堵塞和渗漏的隐患;油冷散热效果好,但成本昂贵;蒸发冷却效率高、能耗低,但技术还不太成熟。还有额外热路增强型散热,是在原有散热系统基础上提升效率,但系统比较复杂。

在材料方面,稀土材料钕铁硼(NdFeB)因为高磁能积、出色的磁能密度和矫顽力,能让电机在更小更轻的情况下提供更高的磁场强度,提高电机性能,在航空领域的应用越来越广泛。
另外,采用新一代碳化硅和氮化镓功率器件的电机驱动控制器是未来的发展方向。这些宽禁带材料具有介电击穿场强高、电子饱和速度高、热导率高等优势,能让电力电子产品更小、更快、更高效。 还有非晶材料,有望代替硅钢片。非晶电机用特殊的非晶合金做定子材料,具有体积小、效率高、损耗低、温升低等优点,能大幅提高电机性能。
四、能源、航电与飞控系统:协同发展,缺一不可
(一)能源系统:电池技术的多样发展
对于 eVTOL 来说,能源系统至关重要,而电池技术又是能源系统的核心。和电动汽车相比,eVTOL 对电池的要求更高,需要高比能、安全性好、快充且长寿命。

目前,市面上量产的 eVTOL 动力电池大多是三元锂电池,能量密度达到 285Wh/kg,飞行时间 43 分钟,最快飞行速度 320km/h,最长巡航距离 250km。但这和政策要求还有差距,《通用航空装备创新应用实施方案(2024 - 2030 年)》提出,要实现 400Wh/kg 级航空锂电池产品量产,500Wh/kg 级产品小规模验证。

现在电动航空领域的电池技术发展呈现多样化趋势,有凝聚态电池、圆柱电池、半固态软包电池以及固态电池等。半固态软包电池能量密度高、重量轻,有望在短至中期成为发展趋势,暂时缓解全固态电池面临的技术挑战。从长远来看,固态电池凭借高能量密度、快速充电能力、高安全性能和低温度敏感性等优势,可能会成为 eVTOL 领域的最终解决方案,但目前还面临生产成本高、规模化生产困难等问题。

(二)综合航电系统:国产化进程加速
eVTOL 的综合航电系统就像是飞机的 “智慧大脑”,对飞行安全、效率和飞行员操作便利性起着关键作用。这个系统包括显示控制系统、导航系统、通信系统、空中防撞系统和黑匣子等子系统。

在国产化方面,中国已经取得了一定进展。华明航电、边界智控等企业在进行研发和生产,不过目前只能满足郊区运营的需求。大飞机的综合航电系统还是依赖进口,主要由 Safran 赛峰集团、Garmin 等公司提供。未来,随着技术的不断进步,综合航电系统的国产化程度有望进一步提高。
(三)飞控系统:依赖进口,亟待突破
飞控系统是 eVTOL 飞行安全、稳定和高效的核心保障,是确保飞机按照预定轨迹飞行的关键。但目前,中国在这方面还面临很大挑战,飞控系统的完整技术仍依赖国外供应商。

国内虽然有一些飞控系统供应商,像传统的军工单位、研究所和高校,还有新兴民营企业,但技术大多只能用于无人机产业,在民用领域的发展还需要加强。要想实现 eVTOL 飞控系统的国产化,还需要在技术研发上加大投入,提高冗余性和安全性,满足民用要求。
五、eVTOL 空管系统:保障飞行,安全第一
(一)低空空域划分:合理规划,各就各位
低空空域是 eVTOL 飞行的 “舞台”,目前多数应用活动集中在 1000 米以下,有些地方已经扩展到地面至 3000 米的高度区间。在这个高度层内,不同类型的飞行器有不同的飞行高度和适用场景。消费无人机一般在 120 米以下飞行,用于个人摄影、航拍和娱乐休闲活动;行业级无人机在 120 - 300 米的高度,进行农业监测、基础设施检查等工作;载人 / 物的 eVTOL 飞行器则在 300 - 3000 米的高度,承担城市空中出行、货物运输和特殊任务执行等任务。合理划分低空空域,能让各类飞行器有序飞行,提高空域利用率,保障飞行安全。

(二)空中管理系统:协同运作,保障安全
空中交通管理系统是一个庞大而复杂的综合体,包括空中交通管理系统、通信系统、导航系统、监视系统等。其中,空管雷达是空管监视系统的重要组成部分。

随着低空经济的发展,城市空中交通(UAM)的概念应运而生。UAM 以 eVTOL 为核心载运工具,旨在建立安全高效的空中运输系统。UAM 的运行范围不再局限于水平空间,和地面交通联系紧密,它的发展会给城市交通带来重大变革。
在 UAM 的基础设施布局中,地面基础设施主要关注垂直起降机场,运行基础设施则包括监视、通信和导航三大核心技术。这些系统相互配合,共同保障 eVTOL 的安全运行。
(三)地面基础设施:起降平台的建设与规划
UAM 的地面基础设施建设很重要,垂直起降机场可以利用现有的城市设施,比如建在火车站等交通枢纽处,或者建筑物顶层、直升机位等地方,这样能降低建设成本。

根据麦肯锡的报告,飞行汽车的运营需要建立一系列基础设施,像垂直起降场、电池充电或燃料加注站,以及维护、停放设施等。不同规模的停机坪,如垂直停机坪、垂直基地和垂直中心,在面积、着陆 / 起飞垫数量、停车 / 充电点数量以及资本支出和业务支出等方面都有差异,需要根据实际需求进行规划和建设。

(四)运行基础设施:监视、通信与导航的关键作用
运行基础设施中的监视、通信和导航系统是保障 eVTOL 安全飞行的关键。
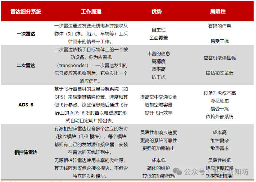
监视系统通过雷达和自动相关监视 - 广播(ADS - B)等技术,实时监控航班动态,为空管提供精确数据。常见的雷达有一次雷达、二次雷达、相控阵雷达等,它们各有优缺点和适用场景。一次雷达通过发射和接收反射信号工作,自主性强但信息有限且易受干扰;二次雷达依赖目标物体上的应答机,能提供丰富信息但存在隐私和安全问题;ADS - B 基于卫星导航系统自动广播飞行信息,但也面临设备升级成本高和隐私顾虑等问题。

有源相控阵雷达是一种先进的雷达系统,它由多个发射 / 接收模块组成,具有灵活性高、响应速度快、系统可靠性强、功率输出大等优势,能同时监测气象目标和非气象目标。在空管领域,它可以应用到机场终端区和航路监视领域,提供丰富的气象和飞行信息。像纳睿雷达的有源相控阵雷达,单套报价 707.89 万元,技术路线和美国、日本的同类产品一致,在行业内具有一定的代表性。
通信系统是空中交通管理的 “神经中枢”,确保管理人员和飞行员之间的实时通信。导航系统则为飞行员提供准确位置信息,保障航班按计划飞行,从传统的地面导航到先进的全球卫星定位系统,都在为飞行安全保驾护航。
六、投资建议:把握机遇,谨慎前行
从投资角度来看,低空经济虽然前景广阔,但也存在一些风险,投资时需要谨慎考虑。
在电机领域,国内和海外的差距还比较大,短期内想要追上并不容易。螺旋桨领域技术路线变化对生产工艺的直接影响不大,主要还是集中在设计方面,而且大量使用碳纤维材料。
因此,我们可以重点关注地面空管系统的变化,特别是雷达领域的更新换代。纳睿雷达在有源相控阵雷达方面技术先进,具有投资潜力。另外,随着碳纤维材料在 eVTOL 中的广泛应用,相关零部件加工可能会拉动新设备工艺的发展,爱科科技、精工科技等企业值得关注。 不过,低空经济后续商业化落地还存在不确定性,技术路线也可能发生变化。目前,低空经济相关商业模式还在探索阶段,具体的落地案例和运营数据还比较少,这就需要投资者密切关注行业动态,及时调整投资策略。
七、风险提示:正视挑战,稳健发展
低空经济在发展过程中面临着不少挑战,其中商业化落地不及预期和技术路线变化是两个比较突出的问题。
目前,低空经济主要是响应政策指引,各地政府虽然出台了发展规划,但实际的场景落地和商业化运营还需要时间来验证。到底怎么把这些规划变成实实在在的商业项目,怎么盈利,都还在摸索阶段,所以相关商业模式的可行性存在一定风险。
另外,低空经济还处于商业化初期,现在对未来技术趋势的分析大多是基于理论。随着政策的调整和商业化的推进,技术路线很可能会发生变化。比如,新的材料、新的动力系统可能会出现,这就会给相关企业的研发和生产带来不确定性。所以,不管是企业还是投资者,都要时刻关注这些风险,做好应对准备。
总之,低空经济作为一个新兴领域,充满了机遇和挑战。通过对 eVTOL 飞行器构型、电机、能源系统、综合航电系统、飞控系统以及空管系统等方面的新技术路线和新工艺的了解,我们能更好地把握这个领域的发展趋势。希望大家在关注低空经济发展的同时,也能理性看待其中的风险,共同推动这个行业健康、稳定地发展。
版权所有@厦门在线信息技术有限公司 CAAC无人机人力资源网。训练基地:福建省厦门市集美区锦亭北路软件园三期A区 闽ICP备19023082号
闽公网安备35020602003379号