欢迎来到无人机人力资源网

低空经济专项债18个实操问答
发表人:caachr | 2025-11-16

导读:在当前经济形势下,低空经济作为新兴产业正逐步成为推动经济增长的新引擎,而地方政府专项债资金为其产业基础设施项目提供了有力的资金保障。以下是关于低空经济专项债的18个实操问答,希望能为相关项目申报提供帮助。


添加 41854034 微信,发送此PDF电子版。



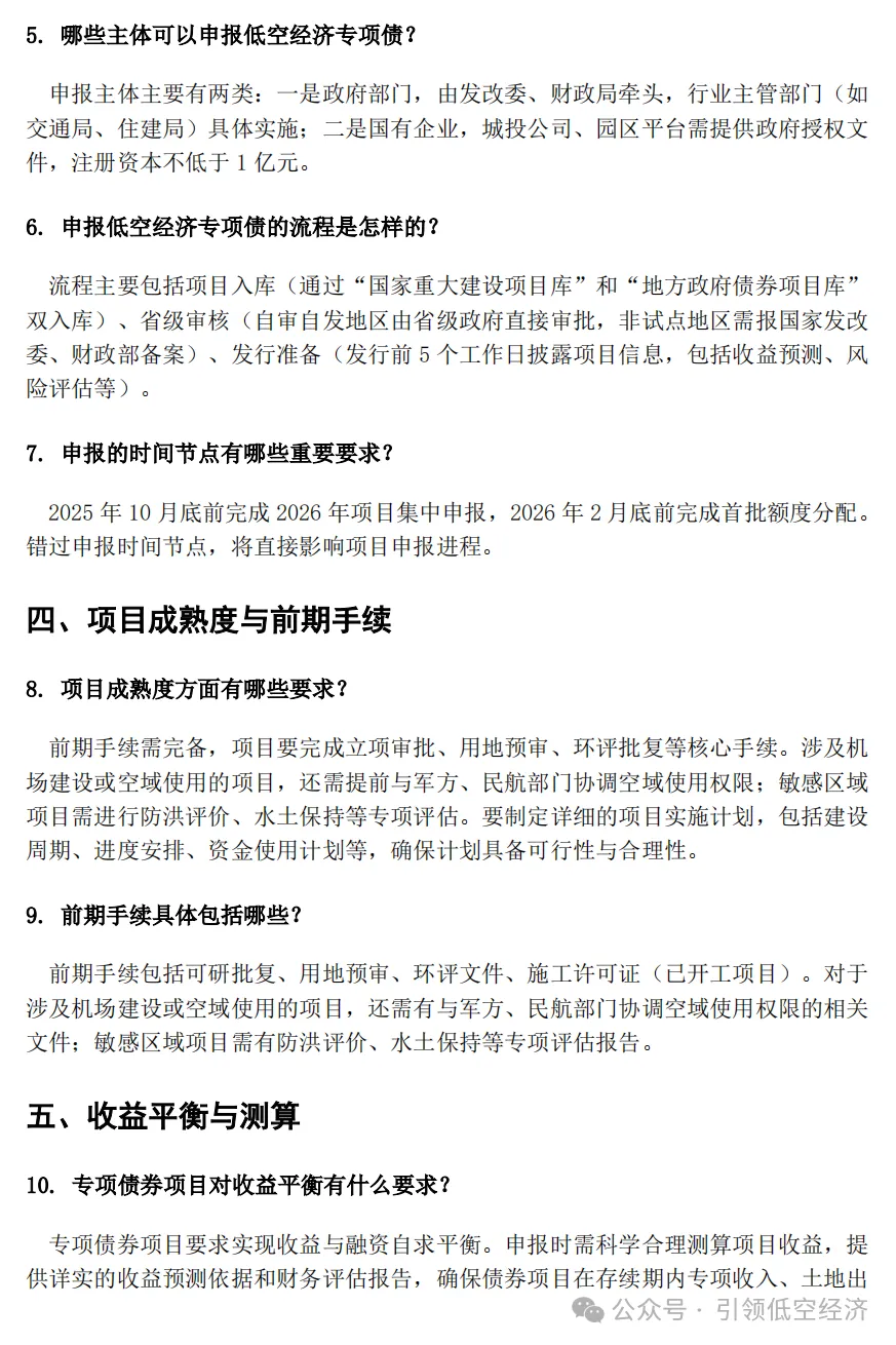
微信图片_20251116120542_1253_2.png

微信图片_20251116120623_1254_2.png

微信图片_20251116120655_1255_2.png微信图片_20251116120719_1256_2.png

版权所有@厦门在线信息技术有限公司 CAAC无人机人力资源网。训练基地:福建省厦门市集美区锦亭北路软件园三期A区  闽ICP备19023082号闽公网安备35020602003379号

无人机人力资源库会员

原价 ¥99元 / 年
活动价 ¥9.9元 / 年
免费咨询热线
400-101-5230

立即加入会员