欢迎来到无人机人力资源网
导读:2024年以来,全国已有近30个省份将发展低空经济写入政府工作报告或出台相关政策,抢先布局上下游产业。初步统计,目前国内已有超过100个省、市、县(区)级政府发布了低空经济规划政策。
全国各地掀起低空经济发展热潮
2024年以来,全国已有近30个省份将发展低空经济写入政府工作报告或出台相关政策,抢先布局上下游产业。初步统计,目前国内已有超过100个省、市、县(区)级政府发布了低空经济规划政策。北京、上海、杭州、合肥等15个城市与企业携手共建低空经济生态圈,计划打造涵盖低空飞行路线、低空应用示范区等上百个示范项目。产业投资方面,全国已有20个省市成立低空经济产业基金,总规模已超千亿元。上海、深圳、苏州、郑州、杭州等国内城市纷纷加速布局“天空之城”,争创国家低空经济产业综合示范区。2024年11月18日新华财经报道,中央空管委即将在六个城市开展eVTOL(电动垂直起降航空器)试点,初步确定为合肥、杭州、深圳、苏州、成都、重庆;试点文件对航线和区域都有相关规划,对600米以下空域授权部分地方政府,这对各地而言意味着相关地方政府要承担更多管理责任,也是巨大的发展机遇。
低空应用场景市场发展进程
低空经济及通用航空应用场景大致可分为生产作业类、通航运输类、公共服务类和航空消费类。
——生产作业类。为农林牧渔和工业提供飞行作业活动,是传统通用航空的重点应用场景,包括农林植保(农林喷洒施药灭虫、飞播造林种草、施肥等)、探矿采油(海洋巡检、设备巡检、海域运输等)、电力巡检、地理测绘、航空摄影等领域,当前使用的航空器以直升机和工业/行业级无人机为主。生产作业类通用航空市场成熟度较高,市场规模呈现稳定增长态势,比如2022年我国通航农业作业面积预计18.8亿亩,预计2025年提升至25.1亿亩,2022年预估电力巡航里程为85万公里,预计2025年提升至100万公里。从市场进程来看,2025-2030年生产作业类的低空应用将进入大规模商业化阶段。
——通航运输类。通用航空的重要作用之一就是交通运输,涵盖客运和货运,主要包括支线客运、短途运输、城市空中交通、城际通航、无人机配送与物流等领域。私人飞机、公务专机也是通用航空发展最快的领域,在世界通用航空三大类飞行中,航空作业飞行约占飞行总量的20%,教学训练约占22%,公务飞行占50%以上。随着eVTOL逐渐商用,依托eVTOL发展城市空中交通(UAM),在人口稠密的城区建立安全高效便捷的空中运输系统,成为全球航空界和交通界共同关注的焦点。将无人机应用于快递物流、末端配送、即时配送已成为物流行业重要发展趋势。
——公共服务类。主要是面向政府部门、公共单位乃至整个社会提供公共服务相关的航空飞行活动,包括应急救援、警用安防、海关飞行、政务飞行、路政巡查、信息通信、气象探测、海洋监测等领域,其中警用安防和应急救援的市场规模较大。应急救援应用场景众多,包括森林草原消防、常规救灾(防汛抗旱、地震和地质灾害、堰塞湖等抢险救灾)、水上搜救、城市消防救援、医疗救援等领域,具体任务则涉及空中侦察勘测、指挥调度、紧急输送、人员转运、特殊吊载、通信照明保障、交通疏导等多个方面。当前直升机为航空应急救援的主流,eVTOL将成为有力补充。警用安防无人机应用已较为广泛。
——航空消费类。面向消费群体提供消费性航空活动,包括飞行培训、空中游览、航空运动(高空跳伞、翼装飞行)、私人飞行、娱乐飞行、空中婚礼、娱乐拍摄等。轻小型无人机将航空消费场景扩展到航拍、表演、竞速、科普教育等领域。直升机、热气球和滑翔伞等传统低空工具已经广泛应用于景区体验,eVTOL有望开创低空旅游新业态,成为低空游览主力航空器。
从主要应用领域市场发展进程来看:
——低空物流正站在大规模商业化的门槛上。低空物流主要依托无人机技术,通过低空飞行实现物流配送,显著提升效率并降低成本。当前无人机物流适用范围已经从快递末端配送环节延伸至中远距离的支线运输等一些特定场景。目前低空物流适合落地的场景主要包括:一是特殊物流场景,无人机在山区、海岛、景区、偏远地区等特殊环境下展现出独特优势,实现灵活高效的物流运输。二是城市及城乡场景配送,包括在城市间、城乡间的商业化末端配送、即时配送。目前,已经实现外卖食品、血浆、药品、农副产品、快递快件、生活物资、应急物资等适运商品的商业化运营,如顺丰、美团、京东等企业的实践已经走在前列。
在飞行器应用方面,民用微轻小型及中型无人机的货运物流实践已较为充分,特别是小型无人机在末端物流领域的广泛应用,凭借其灵活性,推动了我国企业在全球范围内率先实现无人配送的常态化,并在最后一公里配送中展现出显著的潜力。近年来大型货运无人机也取得显著进展,航空工业TP500、腾盾双尾蝎D、HY100、镧影R6000 、HH-100、天晴SUNNY-T6000、白鲸航线W5000等多款大型货机陆续推出,最高有效载荷(载重)已可达到6吨,商载能力逐步接近有人驾驶支线飞机,在军事物流方面的前景也较为广阔。随着电动垂直起降飞行器(eVTOL)逐步成熟,大型飞行器在城市物流中的应用将得到推广。大型无人机预计将在国内干线与支线之间打通新的航空物流通道,有效解决偏远地区物流运输不便和运输效能低下的问题。
——城市管理类场景迎来智能化升级。无人机、电动垂直起降飞行器(eVTOL)和空中交通管理平台等低空经济的关键要素,正在城市安防监控、城市规划与建设、环境检测、河道巡查、公园智慧管理、绿地植被养护、警务巡检以及城市综合巡检等多个场景中得到广泛应用,极大地增强了城市管理的智能化水平。人工智能算法的应用进一步提升了低空技术的智慧化程度,通过机器学习和深度学习技术,能够自动分析无人机收集的数据,实现智能监控和预测分析,从而提高城市管理的效率。根据中国航空学会的预测,到2028年,无人机在智慧城市管理中的创新应用将增长超过50%。
——城市空中交通将实现商业化运营。城市空中交通,即Urban Air Mobility(UAM),涉及在城市低空空域使用垂直起降(VTOL)或短距起降航空器及其支持系统进行人员和货物的空中运输。作为客运的重要组成部分,城市空中交通涵盖多种场景,包括机场摆渡、城市空中出租车、城际航空服务、区域客运、都市圈交通和商务飞行等,部分场景之间的界限可能较为模糊。城市空中交通以其立体性、便捷性、及时性和高效率等优势,有望显著缓解城市交通拥堵,与地面交通和地下轨道交通相互补充,联动发展,逐步构建起一个空、地、地下三位一体的新型城市综合交通网络。
城市空中交通的载运工具主要包括短距起降航空器(STOL)、垂直起降航空器(VTOL)以及电动垂直起降航空器(eVTOL)等,这些航空器的优势包括起降所需场地小,节省城市空间,且不容易受城市复杂环境和建筑的影响,飞行冲突解脱自由度高,对自动驾驶技术更为友好,能够轻松实现点对点的按需运行。从技术条件的可行性来看,通用飞机(如直升机)在短期内仍将是载人客运的主流。从eVTOL的商业化进程来看,短期内适用于空中游览、空中物流、空中消防、医疗运输等场景,长期来看,潜在应用包括城市客运、区域客运。随着eVTOL商业化成熟,预计2030年以后,以eVTOL为主体的城市空中出租车等城市交通方式将成为常态。
——低空旅游成为多个地区着力培育的场景。低空旅游主要是低空空域内使用航空器搭载游客开展观赏、游览、娱乐、运动等内容的飞行活动,也包含在地面开展的航空观光体验、文化交流、会展服务等活动,广泛涉及地面上的低空文化园区、低空消费小镇、低空飞行营地等设施和服务内容的培育建设。低空旅游具体产品和服务包括旅游空中交通(比如景区之间的空中通航、私人飞行)、空中游览观光(包括城市低空观光、景区低空游览以及空中主题活动)、娱乐飞行体验(如跳伞、滑翔等小众的冒险型航空运动)、空中婚礼、娱乐摄影、地面观光体验(在地面观赏无人机、热气球等航空器飞行表演,航空节庆赛事,通航主题的展览、主题乐园,研学活动等)。
新形势下低空旅游发展迎来重要契机。一是低空空域改革背景下,从国家到多个省市都出台规划支持低空文旅发展,各地文旅系统和空中交通管理机构、民用航空管理部门沟通协调更加顺畅,空域管理不再构成严重挑战。二是各地低空基础设施、通航机场建设有望提速。三是新型低空载人飞行航空器进入市场,特别是电动垂直起降飞行器eVTOL(包括飞行汽车)逐渐成熟,相比于直升机,具有造价低、起降场地要求低、时效性高、运营成本低、低碳环保等高性价比优势,且不需要专业的飞行员,长期有望推动低空旅游从小众市场向大众市场普及。
低空基础设施的建设方向
(一)低空基础设施的类别
完善基础设施建设是发展低空经济的基础性和先导性工作。
飞行器执行飞行任务时需要依赖各种基础设施,如起降点、能源站等。同时,需要备降点、迫降点等来处理异常情况,以及维修站、接驳站、装卸站等增强设施来支持日常运维和业务需求。基本设施包括起降站、接驳设施、能源站、紧急备降点;增强设施包括停机设施、检修设施、保障站、移动设施等。按照粤港澳大湾区数字经济研究院(IDEA研究院)的分类,涵盖软硬件系统在内,低空智能融合基础设施(SILAS智能融合低空系统)涵盖“设施网”(配套物理设施,以基建设施为主)、“空联网”(低空感知及通信设施,软硬件设施结合)、“航路网”(数字空域及操作系统,属于软件算力结合)、“服务网”(数字化管理服务系统,以软件为主)四张网络,这一分类目前得到较多的认可。

图1 低空智能融合基础设施四张网
资料来源:粤港澳大湾区数字经济研究院(IDEA研究院)。
(二)国家有关低空基础设施建设的方向
工信部、科技部、财政部、民航局等四部委联合发布的《通用航空装备创新应用实施方案(2024-2030)》,对低空基础设施建设、运行服务体系建设指明了总体方向。
在新型基础配套设施建设方面,《实施方案》明确提出,鼓励地方政府将低空基础设施纳入城市建设规划,加强与城市运输系统连接。支持探索推进楼顶、地面、水上等场景起降点建设试点,完善导航定位、通信、气象、充电等功能服务,形成多场景、多主体、多层次的起降点网络。充分利用好现有航空基础设施,推动建设一批智能化、集成型、多用途的通用航空基础设施。鼓励新建住宅与商业楼宇预留低空基础设施。充分结合通用航空业发展特性,研究设定适用于通用航空业发展的机场建设标准。
在新型运行服务体系建设方面,《实施方案》明确提出,加快5G、卫星互联网等融合应用,支持空天地设施互联、信息互通的低空智联网技术和标准探索;推进通用航空器北斗标配应用。推动试点地区政府与企业在低空监管服务基础设施、网络规划建设等方面协同,促进三维高精地图、气象数据、通信导航等公共信息开放。推动构建目视航线网络,支持完善运行规则,健全航空信息资料保障机制,提升飞行服务保障能力。
(三)基础设施的建设标准和要求
低空飞行器地面起降设施主要包括通用机场,以及无人机、电动垂直起降飞行器eVTOL的起降场地、起降点(包括临时起降点)等。起降场和通航机场设施的建设运营单位,大多数为国有单位,例如机场集团、大型直升机场的运营管理单位以及政府平台公司。典型的例子包括上海华东无人机基地和安徽通航控股集团。在eVTOL领域的科技创新公司也在积极拓展至eVTOL配套设施建设领域,将eVTOL起降场视为公司发展的重要机遇。这些公司愿意与整机制造商和民航局积极对接,以掌握客户需求和法规政策要求,并全面参与eVTOL起降设施的选址、规划、设计、建设及运营工作。
1、通用机场
通用机场按开放类型和保障航空器的能力,可分为A类通用机场(可对公众开放,根据商业载客的航空器可容纳乘客座位数分为A1、A2、A3三小类)、B类通用机场(不对公众开放,单位内部使用);按照飞行场地的物理特性,可分为跑道型机场(可供固定翼飞机起降)、直升机场、水上机场。通用机场建设一般要经历选址、可研/核准、初步设计、施工图设计、建设实施、行业验收和竣工决算等。主要工作流程包括:军民航同步场址审查→省级发改项目审批或核准→机场设计→建设施工→军、民、地验收颁证的流程。新建通用机场项目、扩建军民合用机场(增建跑道除外)项目由省政府投资主管部门核准。
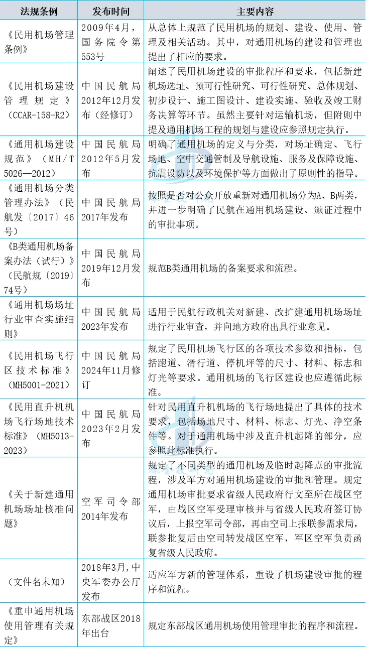
通用机场建设运营需要满足的法律法规如下表所示。
表1 我国通用机场建设有关法律法规

资料来源:深企投产业研究院整理。
2、大型无人驾驶航空器垂直起降场地
《无人驾驶航空器飞行管理暂行条例》提出,无人驾驶航空器飞行活动申请应当包括起飞、降落和备降机场(场地),但起降场地的具体建设要求和流程尚不清晰。中国民航局机场司于2024年6月14日发布《民用垂直起降场地技术要求(征求意见稿)》,该标准适用于载人和货运的垂直起降场地(不适用于水上垂直起降场地和直升机场),最大起飞全重在150kg(不含)以上,对应于《无人驾驶航空器飞行管理暂行条例》(国令第761号)中的“大型无人驾驶航空器”。最大起飞全重在150kg以下的垂直起降航空器主要为末端物流配送、农业植保等使用,此类航空器对于场地要求较为宽松,可以根据实际需要参照本标准执行。
3、电动垂直起降航空器(eVTOL)起降场
2022年3月,欧洲航空安全局(EASA)发布了针对城市空中交通(UAM)场景的垂直起降场技术规范;2022年9月美国联邦航空管理局(FAA)发布垂直起降场设计标准相应的工程指南,是将eVTOL有可能使用屋顶起降场的情况考虑进去的第一份垂直起降场设计标准。

图2 FAA发布的垂直起降场设计标准
资料来源:FAA官网,广东新正机场官网。
2023年11月由广东省无人机行业协会、武汉海翼科技有限公司、亿航智能设备(广州)有限公司、中信海洋直升机股份有限公司、南航通用航空股份有限公司共同编写发起,并正式向中国民用机场协会提出《电动垂直起降航空器(eVTOL)起降场建设技术标准》全国性团体标准的立项申请。2024年5月22日,中国民用机场协会在第五届中国机场发展大会上发布《电动垂直起降航空器(eVTOL)起降场技术要求》团体标准(T/CCAATB 0062—2024),是我国首部针对电动垂直起降航空器(eVTOL)起降场的技术规范。该标准共分为11章节,对电动垂直起降航空器(eVTOL)起降场的物理特性、障碍物限制、场址选择、结构设计、专用设施设备等诸多技术参数进行了明确阐释。

图3 eVTOL起降场FATO、TLFO和安全区场地物理特性示意图
资料来源:《电动垂直起降航空器(eVTOL)起降场技术要求》团体标准(T/CCAATB 0062—2024)。FATO:最终进近和起飞区;TLFO:接地和离地区。
4、低空飞行服务站
低空飞行服务站与监管系统,能够为低空飞行活动提供飞行计划申请、飞行动态通报、低空气象服务、航空情报服务、告警与协助搜救服务、无人机服务,以及根据实际需要开展的其他服务。按照国家低空空域管理改革统一政策部署,省一级设置综合飞行服务总站,接受强监管,总站再下设多个A/B类分站提供空管服务。目前来看,申请B类低空飞行服务站的城市和地区正在快速增加。
5、低空智能网联系统(空联网)
低空智联网(Low-Altitude Aerial Intelligent Network,LAIN)是在低空空域内运营的实体网络,包括由地面移动用户和基础设施组成的地面网络、空中平台组成的近地空间以及低轨卫星网络。低空基础设施建设要强化标准化建设和数字化网联能力,包括服务低空的通导监(CNS)能力、辅助飞行的微气象和电磁环境服务、提供低空起降和充电的各类地面设施、管控非合作目标的手段等。低空基础设施应该具备数字化网联能力,为低空经济的全链条运行和运营提供全自动化、全智慧化的数字化基础。

图4 低空智联网架构
资料来源:吴启辉《低空智联网组网与控制理论方法》。
低空智联网是一套集成了通信、导航、监视、情报和气象(CNSiM)能力的空天地一体化网络,它通过多种技术手段实现低空域内的智能管理和服务。这些技术手段包括但不限于:1)通信手段:地面5G移动公网(5G-A)、宽带通信网、数据链以及低轨卫星互联网等,它们共同构成了低空通信的基础。2)导航手段:包括地基增强系统(GBAS)、星基增强系统(SBAS)、惯性导航、视觉导航、超宽带(UWB)、激光雷达、4D雷达、全球导航卫星系统(GNSS)导航以及融合导航技术,为低空飞行提供精确的定位和导航服务。3)监视手段:涉及一/二次雷达、ADS-B、无线信标、RemoteID、光电探测以及通感遥一体技术,用于实时监控和管理低空飞行活动。4)气象服务:包括气象激光雷达和四维高分辨率数值气象预报系统,为低空飞行提供必要的气象信息。5)地面支持设施:包括满足民航运行和交通管理要求的自动化机场、一体化机巢、自动化充电站和自动化应急降落点等,这些设施为低空飞行提供必要的地面支持。
与传统民航智慧空管相比,低空空管面临着更为复杂的感知环境和更大量的数据处理需求,对感知及传感设备的精度和数据冗余度提出了更高的要求。未来,ADS-BOUT、通导一体、北斗导航等技术将成为低空空管发展的重要方向。
6、空域数字化管控服务系统
数字化空域是低空经济有效管控的关键措施。通过数字化手段对空域进行精准划分、监管、网格化管理,以及评估空域容量和航路规划,进而实现航班排序、导航规划、飞行监控、冲突检测与解决、运行模拟、场站布局、风险预防、紧急响应和对非合作目标的监管等,为低空业务提供了坚实的数字化基础。利用数字孪生技术、城市信息模型(CIM)和三维地理信息系统(例如北斗网格码空域图),可以构建一个实时更新的数字孪生系统,涵盖空域、城市、基础设施和无人机等要素,从而支持构建一个“安全、协同、高效”的数字空域。这一进程推动了低空空域管理从简单的可达性向计算、管控和运营的全面数字化转型。

图9 数字孪生技术在低空空域的应用
版权所有@厦门在线信息技术有限公司 CAAC无人机人力资源网。训练基地:福建省厦门市集美区锦亭北路软件园三期A区 闽ICP备19023082号
闽公网安备35020602003379号